
Управління КОРОСТИШІВСЬКОГО ПРОФЕСІЙНОГО КОЛЕДЖУ носить державно-суспільний, демократичний характер і здійснюється через колегіальні органи:
- Педагогічну раду.
- Методичну раду.
- Засідання школи молодих викладачів та майстрів виробничого навчання.
- Методичні комісії.
- Батьківський комітет навчального закладу.
- Раду учнівського самоврядування.
Служби супроводу навчального закладу:
Бібліотека
Головним завданням бібліотеки коледжу є надання допомоги здобувачам освіти та педагогам в освітньому процесі; забезпечення учасникам навчального процесу доступу до інформації, знань, культурних цінностей шляхом використання бібліотечно-інформаційних ресурсів навчального закладу.
Психологічний супровід
Основним змістом діяльності практичного психолога в коледжі є надання допомоги здобувачам освіти та педагогам у вирішенні проблем і налагодженні міжособистісних стосунків з оточуючими, а також збереження психічного здоров’я всіх учасників освітнього процесу нашого навчального закладу.
Соціальний супровід
Діяльність соціального педагога в закладі освіти передбачає створення умов для успішної соціалізації та адаптації здобувачів освіти, набуття соціальної компетентності, формування і ствердження кожного здобувача освіти як особистості, входження їх в активне громадське життя, об’єднання зусиль родини, навчального закладу, громадськості, для надання допомоги дитині.
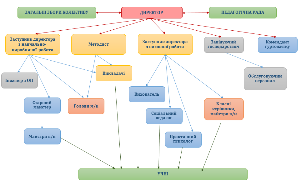
Управлінські органи
КОРОСТИШІВСЬКОГО ПРОФЕСІЙНОГО КОЛЕДЖУ
З метою оптимізацїї управління життєдіяльністю КПК створено органи управління, діяльність яких дає змогу враховувати потреби учасників освітнього процесу. Наявність розгалуженої структури управлінських органів в коледжі вимагає організації їх взаємодії, координації роботи всіх підрозділів.
До структури управлінських органів у КПК належать:
— органи колегіального управління (педагогічна рада, нарада при директорі, його заступників, інструктивно-методична нарада, методична рада;
— адміністрація коледжу (директор, заступник з навчально-виробничої діяльності, заступник з навчально-виховної роботи, заступник з навчально-методичної роботи, методист, старший майстер, заступник з господарської частини);
— органи громадського самоврядування (здобувачів освіти: рада учнівського самоврядування, профспілкова організація студентів ЗП(ПТ)О “КПК”), педагогічних працівників (профспілкова організація працівників ЗП(ПТ)О “КПК”, методична рада), батьків (батьківський комітет).
У КПК на основі типового Статуту з урахуванням соціальних, економічних, національних та регіональних особливостей системи професійної (професійно-технічної) освіти розроблено статут відповідно якого функціонує навчальний заклад.
Статут КПК — це сукупність норм і правил життя педагогічного та учнівського колективів з урахуванням їх особливостей і перспектив розвитку. Він не повинен суперечити основним державним документам про діяльність ПТНЗ, обмежувати права учасників освітнього процесу (викладачів, майстрів виробничого навчання та здобувачів освіти).
Педагогічна рада створюється для розгляду складних питань організації навчального процесу, підвищення кваліфікації та професійної майстерності педагогів. До її складу входять: адміністрація коледжу, викладачі, майстри виробничого навчання, вихователі гуртожитку, технічні працівники. Очолює її директор КПК.
Роботу педагогічної ради планують у довільній формі на початку навчального року відповідно до потреб навчального закладу. Члени ради мають право виносити на її розгляд усі питання освітнього процесу. Кількість засідань педагогічної ради визначається їх доцільністю, але вона повинна збиратися не менше чотирьох разів на рік. При педагогічній раді створюють підзвітні їй методичні комісії.
Нараду при директорові використовують для вирішення термінових питань, пов’язаних з організацією навчально-виробничого та виховного процесів (аналізу успішності здобувачів освіти, дисципліни в коледжі, для організації навчальної, виробничої діяльності). Інколи нарада розглядає роботу окремих педагогів в рамках вивчення передового педагогічного досвіду, виконання стандартів освіти тощо. Участь у них є обов’язковою для адміністрації, заступника з господарської діяльності, коменданта гуртожитку. Періодичність проведення визначає директор .
Управлінська діяльність адміністрації навчального закладу
Управління КПК є складною системою з багатьма внутрішніми взаємозв’язками. Його ефективність багато в чому залежить від правильного розподілу обов’язків в адміністрації навчального закладу, до якої належать директор, заступники директора з навчально – виробничої, виховної роботи, методист, старший майстер, заступник з господарської діяльності.
Директор КПК. Його діяльність регламентується Положенням про професійно-технічний навчальний заклад, згідно з яким директором може бути тільки громадянин України, який має вищу педагогічну освіту на рівні спеціаліста або магістра, стаж педагогічної роботи не менше 3 років, успішно пройшов атестацію керівних кадрів освіти у порядку, встановленому Міністерством освіти і науки України. Він є найвищою посадовою особою в ПТНЗ, діє від імені навчального закладу, представляє її в усіх організаціях, розпоряджається її майном і коштами, укладає договори, видає фінансові доручення, відкриває у банку рахунок, розпоряджається кредитами, видає накази по коледжу, його вказівки є обов’язковими для педагогічного колективу, здобувачів освіти, бухгалтерії та інженерно-технічних працівників.
Директор організовує планування змісту та забезпечення навчально-виробничого та виховного процесів, несе за них відповідальність. До його обов’язків належить, також піклування про здоров’я, безпеку здобувачів освіти, про створення умов для позаурочної, виробничої та позаліцейної роботи.
Директор наділений адміністративною владою, і від уміння користуватися нею залежить його авторитет. Він не може бути консервативним виконавцем інструкцій, а мусить бути творчим керівником. Важливо, щоб він був наділений такими рисами, як демократизм, вимогливість, самовимогливість, чесність, відвертість, дипломатичність, мобільність, чуття нового тощо.
Директор КПК керує роботою своїх заступників, узгоджує спільну діяльність адміністрації навчального закладу з громадськими організаціями, педагогів та здобувачів освіти, відповідає за комплектування та набір навчальних груп і працевлаштування випускників. Один з найголовніших напрямів його роботи — добір і розстановка педагогічних кадрів. У сфері його компетенції організація роботи педагогічної ради, батьківського комітету, загальне керівництво методичною роботою, навчально-виробничим та виховним процесами, координація самоосвітньої роботи викладачів та майстрів виробничого навчання.
Директор несе відповідальність за організацію роботи з охорони праці і техніки безпеки, забезпечення гігієни праці здобувачів освіти та педагогів.
Заступник директора з навчально-виробничої роботи. Організовує і контролює процес навчання здобувачів освіти у виробничих майстернях та на об’єктах виробничої практики, їх професійну підготовку, всебічний розвиток і поведінку. Контролює виконання навчальних планів та державних стандартів професійно-технічної освіти, якість знань, умінь і навичок здобувачів освіти здобутих в процесі виробничої діяльності. Сприяє залученню до співпраці з навчальним закладом соціальних партнерів та роботодавців. Здійчнює контроль за участю здобувачів освіти та майстрів виробничого навчання у конкурсах фахової майстерності.
Заступник директора з навчально-методичної роботи. Здійснює керівництво загальноосвітньою підготовкою у навчальному закладі, складає і контролює розклад уроків, директорських контрольних робіт, проведення лабораторних робіт, складання державної підсумкової атестації. Відповідає за звітність із питань навчального процесу, організовує роботу методичної ради та предметних методичних комісій. Приймає участь у вивченні передового педагогічного досвіду викладачів. Організовує чергування навчальних груп по закладу освіти.
Заступник директора з виховної роботи. Організовує позаурочну виховну роботу і дозвілля здобувачів освіти, надає необхідну допомогу класним керівникам, керівникам гуртків, вихователям гуртожитку та іншим педпрацівникам коледжу, які залучаються до виховної роботи із здобувачами освіти. В його обов’язки входить організація і координація художньої самодіяльності навчального закладу, туризму та краєзнавчої роботи, підготовка і проведення традиційних та державних свят навчального закладу. Він підтримує зв’язок із службою у справах неповнолітніх, відповідає за діяльність клубу, консультує батьків та керівників гуртків художньої самодіяльності, щодо організації виховної роботи із здобувачами освіти. Проводить профорієнтаційну роботу.
Методист. Здійснює методичний супровід навчально-виробничого та виховного процесів. Сприяє зростанню іміджу навчального закладу. Бере участь у організації та роботі педагогічної ради, методичної ради, засіданнях школи молодого викладача та майстра виробничого навчання, засіданнях предметних та фахових методичних комісій. Одним з його завдань є аналіз інноваційних процесів у системі П(ПТО), прогнозування нових тенденцій та коригування відповідно до них стратегії науково-методичного розвитку КПК, реалізації інноваційних методик викладання предметів загальноосвітньої та професійно-практичної підготовки, виробничого навчання. Організація роботи з удосконалення комплексного методичного забезпечення предметів і професій. Впровадження системи дослідницької, дослідно-експериментальної роботи в коледжі. Створення в навчальному закладі позитивних інноваційних умов. Керує роботою методичних комісій. Розробляє методичні документи, рекомендації, які стосуються перспектив розвитку закладу. Створює умови для творчого зростання педагогічних працівників, пошуку та застосування ними ефективних форм і методів навчання та виховання.
Заступник директора з господарської діяльності. Відповідає за збереження навчальних приміщень і майна, за матеріальне забезпечення навчального процесу, санітарний стан КПК, протипожежну охорону, правильну організацію роботи обслуговуючого персоналу. Контролює процес ремонту та обслугогвування навчальних аудиторій та майстерень.
Старший майстер. Старший майстер є керівником підрозділу професійно-практичної підготовки в КПК, до складу якого входять майстри виробничого навчання. За посадовими обов’язками він є у підпорядкуванні заступника директора з навчально-виробничої роботи, призначається на посаду та звільняється наказом директора коледжу. Є педагогічним працівником навчального закладу.
Старший майстер організовує роботу структурного підрозділу відповідно до річного плану роботи навчального закладу. Контролює стан оснащення навчальних майстерень обладнанням, устаткуванням, матеріалами, інструментами, пристроями, технічною і технологічною документацією. Надає директору заявки на обладнання, інструменти, матеріали, необхідні для виконання навчальних планів і програм та заявки на спецодяг та інші засоби індивідуального захисту для здобувачів освіти і майстрів виробничого навчання. Здійснює контроль за організацією та проведенням уроків виробничого навчання. Погоджує плани уроків майстрів виробничого навчання, індивідуальні плани роботи, переліки навчально-виробничих робіт, графіки контролю проходження здобувачами освіти виробничої практики, графіки переміщення здобувачів освіти, переліки кваліфікаційних ( пробних) робіт. Здійснює контроль за веденням встановленої плануючої, облікової, звітної, навчально-методичної документації. Проводить моніторинг рівня педагогічної та професійної компетентності майстрів виробничого навчання. Готує проєкти договорів про навчально-виробничу практику та разом із майстрами виробничого навчання визначає робочі місця, що відповідають вимогам навчальних програм для проходження учнями виробничої практики. Організовує навчально-виробничий процес відповідно до навчальних робочих планів, укладених договорів з підприємствами про навчально-виробничу практику, розкладу занять, згідно з робочими програмами професійно-практичної підготовки та з урахуванням технологій виробництва.
Органи громадського самоврядування
З метою демократизації управління, налагодження зворотного зв’язку, поточного коригування управлінських рішень у навчальному закладі діють органи громадського самоврядування здобувачів освіти (Рада учнівського самоврядування), педагогічних працівників (профспілковий комітет, методична рада), батьків (батьківський комітет коледжу), повноваження яких визначає статут КПК. Вони є дієвим засобом формування громадської думки, сприяють діалогізації взаємин з адміністрацією.
Рада учнівського самоврядування – є найавторитетнішим органом учнівського самоврядування, склад якого обирають на учнівських зборах навчального закладу. Його діяльність є свідченням реалізації права здобувачів освіти на участь в управлінні КПК, захист своїх прав. Заклад освіти визнає повноваження представників учкому, надає їм необхідну інформацію, сприяє участі у вирішенні питань, пов’язаних з організацією навчання, різноманітних видів діяльності і дозвілля учнівського колективу.
Профспілковий комітет. Відповідно до законодавства колектив закладу (педагогічний, адміністративно-господарський, медичний, навчально-допоміжний, обслуговуючий) має право вільно об’єднуватись у профспілки. Адміністрація КПК погоджує з профспілковим комітетом штатний розклад, навчальне навантаження, умови праці персоналу, укладає угоди про охорону праці, повідомляє про скорочення робочих місць (не менш ніж за три місяці).
Методична рада. Є колегіальним органом педагогічних працівників, обов’язок якого – сприяти розвитку та удосконаленню методики навчально-виховного процесу, професійної майстерності і творчого зростання викладачів, майстрів виробничого навчання і вихователів. Вона аналізує та обирає найоптимальніші варіанти змісту освіти (навчальних планів, програм, підручників), форм і методів навчально-виховного процесу, способів їх реалізації, організовує роботу з підвищення кваліфікації педпрацівників, вивчення, узагальнення і поширення передового педагогічного досвіду.
Батьківський комітет КПК є органом батьківського самоврядування, склад якого обирають на загальних батьківських зборах. Метою його діяльності є сприяння виконанню статутних завдань навчального закладу, забезпечення єдності педагогічних вимог до здобувачів освіти та надання допомоги сім’ї у вихованні й навчанні дітей.
Батьківський комітет зобов’язаний дотримуватися Статуту КПК, виконувати рішення, розпорядження адміністрації, щодо організації навчально-виробничого, виховного процесів, захищати здобувачів освіти від будь-яких форм фізичного та психічного насилля, пропагувати здоровий спосіб життя.
Свої зусилля здебільшого він спрямовує на розвиток матеріально-технічної бази, фінансове забезпечення коледжу, сприяння роботі учнівських об’єднань за інтересами.
